Články a Informace (ALS a PLS)
Všechny kategorie
Diagnóza
Rodina
Státní podpora
Nemoc a Lékařský tým
Doprava a pomůcky
Cestování
Rehabilitace a cvičení
Aktuality
Nezatříděno
Charitativní Golfový Turnaj
s Klárou Davidson Spilkovou
Aktuality
Vloženo: 15.02.2026 15:02
Datum konání: 10.04.2026
Datum konání: 10.04.2026
Kompenzační pomůcky
Kdo hradí, co lze poskytnout
Doprava a pomůcky
Vloženo: 29.03.2026 12:15
Komplexní Průvodce Kompenzačními Pomůckami v České Republice: Výběr, Financování a Proces Získání
Úvod
Účelem tohoto průvodce je poskytnout srozumitelné, systematicky uspořádané a praktické informace o kompenzačních pomůckách dostupných v České repub...
Číst celý článek
Úvod
Účelem tohoto průvodce je poskytnout srozumitelné, systematicky uspořádané a praktické informace o kompenzačních pomůckách dostupných v České repub...
Invalidní důchody - jak na ně
Aktualizace k roku 2026
Státní podpora
Vloženo: 22.03.2026 16:35
Datum konání: 22.03.2026
Datum konání: 22.03.2026
Tento soubor představuje Komplexní průvodce invalidními důchody pro rok 2026 a detailně popisuje celý proces, od základních podmínek pro přiznání až po výpočet výše důchodu a odvolací řízení.
Číst celý článek
Příspěvek na péči
Interaktivní průvodce
Státní podpora
Vloženo: 22.03.2026 13:00
Datum konání: 22.03.2026
Datum konání: 22.03.2026
Spinogenix SPG302: nový lék?
Tazbentetol
Nemoc a Lékařský tým
Vloženo: 15.02.2026 20:46
Datum konání: 15.02.2026
Datum konání: 15.02.2026
Dodavatelé pomůcek přehledně
Na koho se obrátit, když potřebuji pomůcku
Doprava a pomůcky
Vloženo: 15.02.2026 15:49
Datum konání: 15.02.2026
Datum konání: 15.02.2026
Jak do Lázní
popis procesu, co je potřeba udělat a kolik to stojí
Rehabilitace a cvičení
Vloženo: 15.02.2026 15:20
Datum konání: 15.02.2026
Datum konání: 15.02.2026
Stravování - důležitá součást dne
Text zdůrazňuje důležitost celistvých potravin
Nemoc a Lékařský tým
Vloženo: 29.03.2026 11:37
Datum konání: 03.01.2026
Datum konání: 03.01.2026
Výživa jako klíčová podpora pro pacienty s ALS: Proč je každý příjem kalorií důležitý
Amyotrofická laterální skleróza (ALS) je progresivní neurodegenerativní onemocnění, které postihuje nervové buňky v mozku a míše. Jedním z klíčových aspektů péče o ...
Číst celý článek
Amyotrofická laterální skleróza (ALS) je progresivní neurodegenerativní onemocnění, které postihuje nervové buňky v mozku a míše. Jedním z klíčových aspektů péče o ...
Ústní a střevní mikrobiom: Klíč k celkovému zdraví a prevenci civilizačních chorob
Ústní hygiena je základem dobrého zdraví
Nemoc a Lékařský tým
Vloženo: 29.03.2026 15:41
Datum konání: 02.01.2026
Datum konání: 02.01.2026
Lidský mikrobiom představuje komplexní a dynamický ekosystém mikroorganismů, který hraje kloubovou roli v udržování zdraví organismu. Zatímco střevní mikrobiom je známý jako „druhý mozek“ díky svému vlivu na nervovou soustavu a psychiku, ústní mikrob...
Číst celý článek
Analýza genetického kódu: Tajemství zdraví a prevence nemocí
sekvenování genomu
Nemoc a Lékařský tým
Vloženo: 29.03.2026 16:06
Datum konání: 01.01.2026
Datum konání: 01.01.2026
Sekvenování genomu představuje jeden z nejvýznamnějších průlomů současné biologie a medicíny. Tato technologie umožňuje „přečíst“ kompletní genetickou výbavu člověka, což odkrývá dispozice k nemocem, odolnost vůči závislostem i fyzické předpoklady. K...
Číst celý článek
Daruj Rozsviťme Česko
charitativní akce
Aktuality
Vloženo: 07.12.2025 19:17
Datum konání: 07.12.2025
Datum konání: 07.12.2025
Projekt Rozsviťme Česko je velká celonárodní charitativní sbírka a vánoční výzva, která spojuje solidaritu s unikátní virtuální vizualizací.
Zde jsou podrobné informace o projektu, jeho fungování a cílech pro aktuální ročník:
1. Hlavní myšlenka a cíl...
Číst celý článek
Zde jsou podrobné informace o projektu, jeho fungování a cílech pro aktuální ročník:
1. Hlavní myšlenka a cíl...
Invalidní důchody - co lze pobírat
Práva a Rizika při souběžně vykonávané pracovní činnosti
Státní podpora
Vloženo: 25.11.2025 17:48
Datum konání: 25.11.2025
Datum konání: 25.11.2025
Interaktivní průvodce pro založení společného účtu
pro MBank
Nezatříděno
Vloženo: 23.11.2025 12:54
Společný bankovní účet a výhody
vyhněte se problémům včas
Nezatříděno
Vloženo: 23.11.2025 12:11
Klíčové výhody Společného účtu (Spolumajitelé)
Hlavní důvody pro zřízení rovnocenného společného účtu sahají od praktického zjednodušení financí až po zásadní právní ochranu v krizových situacích. Primá ím benefitem je, že v případě úmrtí partnera zů...
Číst celý článek
Hlavní důvody pro zřízení rovnocenného společného účtu sahají od praktického zjednodušení financí až po zásadní právní ochranu v krizových situacích. Primá ím benefitem je, že v případě úmrtí partnera zů...
Benefiční koncert
UDÁLOST
Aktuality
Vloženo: 31.05.2025 17:21
Datum konání: 21.10.2025
Datum konání: 21.10.2025
Srdečně Vás zveme na již sedmý ročník benefičního koncertu s názvem Společně proti bezmoci, který se uskuteční v úterý 21. října 2025 od 20:15 hodin v jedinečném prostoru Pražské křižovatky – bývalého kostela sv. Anny. Tento unikátní večer propojí du...
Číst celý článek
Závěť a digitální data
Informace
Nezatříděno
Vloženo: 17.08.2025 13:12
Co je to Odkázaný kontakt a Přístupový klíč?
Apple má funkci zvanou Digitální odkaz, která vám umožňuje jmenovat jednoho nebo více lidí jako Odkázané kontakty. Tito lidé se po vaší smrti mohou dostat k vašim datům uloženým na iCloudu (fotky, poznám...
Číst celý článek
Apple má funkci zvanou Digitální odkaz, která vám umožňuje jmenovat jednoho nebo více lidí jako Odkázané kontakty. Tito lidé se po vaší smrti mohou dostat k vašim datům uloženým na iCloudu (fotky, poznám...
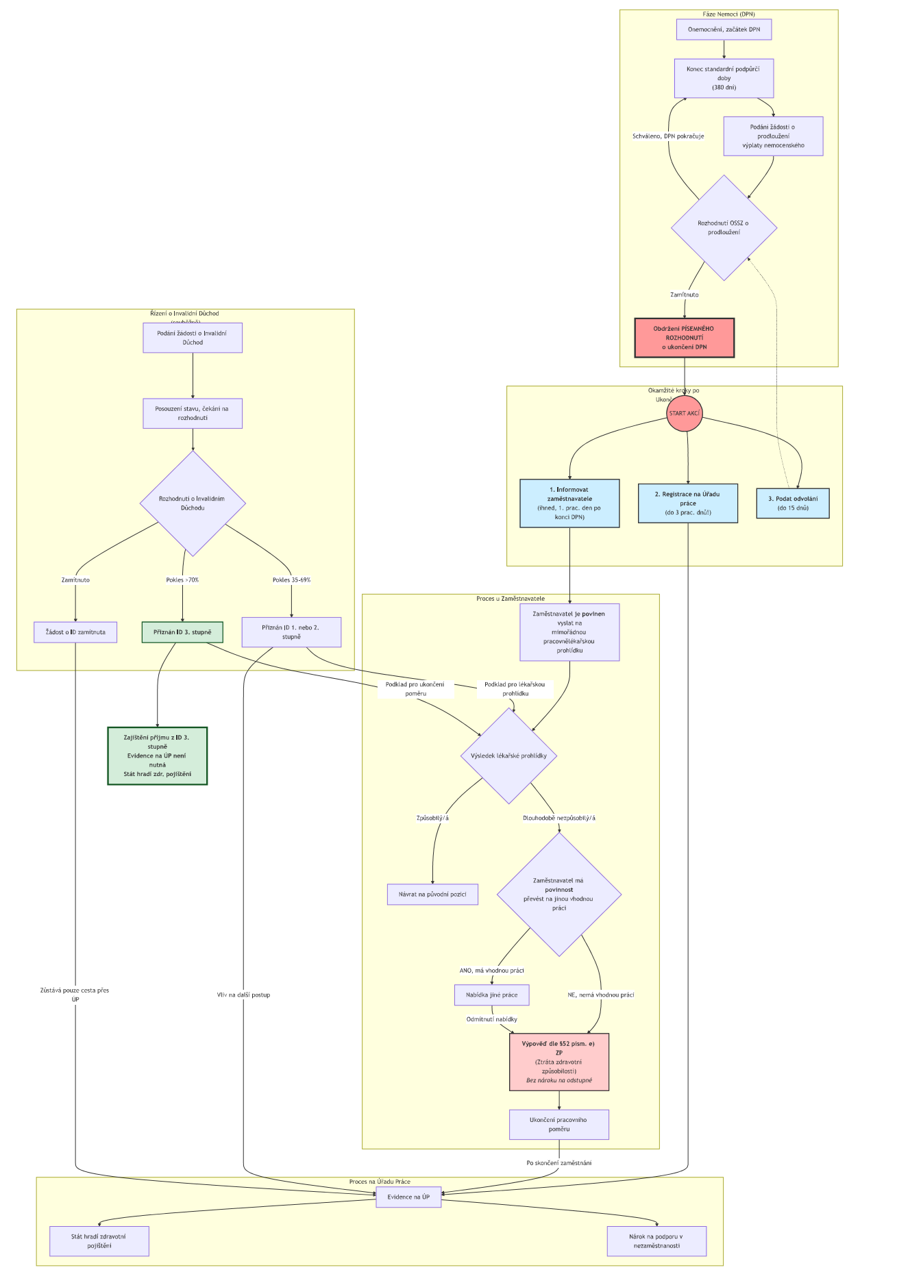
Povinnosti po ukončení dlouhodobé pracovní neschopnosti (co dál)?
Klíčové kroky, povinnosti a možnosti pro zaměstnanou osobu, které končí podpůrčí doba nemocenského a zároveň probíhá řízení o invalidní důchod.
Státní podpora
Vloženo: 17.07.2025 17:25
Datum konání: 17.07.2025
Datum konání: 17.07.2025
I. Klíčová situace: Konec nemocenské a souběh řízení
Po vyčerpání standardní doby nemocenské (380 dní) a zamítnutí jejího prodloužení se klient nachází v komplexní situaci, která vyžaduje souběžné řešení několika problémů:
Okamžitá ztráta příjmu: Uko...
Číst celý článek
Externí odkaz
Po vyčerpání standardní doby nemocenské (380 dní) a zamítnutí jejího prodloužení se klient nachází v komplexní situaci, která vyžaduje souběžné řešení několika problémů:
Okamžitá ztráta příjmu: Uko...
Běžný den s nemocí
Informace
Nezatříděno
Vloženo: 14.06.2025 12:06
Neviditelná bitva: Den v životě s nemocí, která bere sílu.
Mnoho z nás bere běžné denní činnosti jako samozřejmost. Vstát z postele, umýt se, připravit si snídani. Pro některé lidi je však každý z těchto úkonů obrovskou výzvou, která vyžaduje neuvěři...
Číst celý článek
Mnoho z nás bere běžné denní činnosti jako samozřejmost. Vstát z postele, umýt se, připravit si snídani. Pro některé lidi je však každý z těchto úkonů obrovskou výzvou, která vyžaduje neuvěři...
Parkovací průkaz a zřízení vyhrazeného parkovacího místa
Žádosti
Státní podpora
Vloženo: 07.06.2025 18:14
Příručka pro získání parkovacího průkazu
Parkovací průkaz pro osoby se zdravotním postižením (označený jako O7) vám umožňuje využívat vyhrazená parkovací místa a další výhody v silničním provozu. Pokud již máte platný průkaz ZTP (zvlášť těžké postiže...
Číst celý článek
Parkovací průkaz pro osoby se zdravotním postižením (označený jako O7) vám umožňuje využívat vyhrazená parkovací místa a další výhody v silničním provozu. Pokud již máte platný průkaz ZTP (zvlášť těžké postiže...
Žádost o průkaz ZTP nebo ZTP/P
Žádosti
Státní podpora
Vloženo: 07.06.2025 17:37
Tato příručka je určena všem, kteří potřebují získat průkaz osoby se zdravotním postižením (OZP), konkrétně průkaz ZTP nebo ZTP/P, a chtějí se zorientovat v procesu žádosti, pochopit své nároky a seznámit se s relevantní legislativou.
I. Úvod: Průkaz...
Číst celý článek
I. Úvod: Průkaz...
Kdo ZSALSA podporuje
Informace
Nemoc a Lékařský tým
Vloženo: 31.05.2025 17:50
Společně pro dobrou věc: Podpora pro ZSALSA a její neocenitelný přínosOrganizace ZSALSA, která neúnavně pomáhá pacientům s amyotrofickou laterální sklerózou (ALS) a jejich rodinám, staví na pevné základně podpory od řady společností, institucí a jedn...
Číst celý článek
Co je PLS, jaký je minimální rozdíl oproti ALS
Informace
Nemoc a Lékařský tým
Vloženo: 28.05.2025 20:01
Primární Laterální Skleróza (PLS): Komplexní Průvodce Onemocněním, Léčbou a Životem s Diagnózou
Diagnóza primární laterální sklerózy (PLS), která je fenotypem amyotrofické laterální sklerózy (ALS), přináší mnoho otázek a nejistot. Tento dokument si...
Číst celý článek
Diagnóza primární laterální sklerózy (PLS), která je fenotypem amyotrofické laterální sklerózy (ALS), přináší mnoho otázek a nejistot. Tento dokument si...
Žádost o příspěvek na zvláštní pomůcku - úprava bytu
Žádosti
Státní podpora
Vloženo: 28.05.2025 19:51
Žádost o příspěvek na zvláštní pomůcku.
Tento příspěvek může pokrýt i stavební úpravy bytu.
Odkazy na žádosti a webové stránky:
Formuláře žádostí: Najdeš je na pobočkách Úřadu práce ČR nebo ke stažení na webových stránkách Ministerstva práce a sociá...
Číst celý článek
Tento příspěvek může pokrýt i stavební úpravy bytu.
Odkazy na žádosti a webové stránky:
Formuláře žádostí: Najdeš je na pobočkách Úřadu práce ČR nebo ke stažení na webových stránkách Ministerstva práce a sociá...
Žádost o příspěvek na zvláštní pomůcku – motorové vozidlo:
Žádosti
Státní podpora
Vloženo: 28.05.2025 17:34
Žádost o příspěvek na zvláštní pomůcku – motorové vozidlo: Zjednodušený průvodceTento dokument poskytuje zjednodušený přehled procesu žádosti o státní příspěvek na pořízení motorového vozidla pro osoby se zdravotním postižením v České republice.
1. Z...
Číst celý článek
1. Z...